En nuestro segundo proyecto del curso nos vamos a adentrar en el conocimiento de la más perfecta de las máquinas: La Máquina Humana.
A continuación podréis ver el vídeo motivacional del proyecto.
En la siguiente infografía interactiva podréis encontrar toda la información del proyecto, incluidas las rúbricas de evaluación del mismo.
https://www.genial.ly/5a1853c4f8582727a04fbece/la-maquina-humana
llllllllllllllllllllllll
1ª Tarea: De las células a los aparatos.
Actividad 1.1.
En esta primera actividad los alumnos tendrán que investigar y conocer qué son las células, los tejidos, los órganos y los aparatos y sistemas. Para ello hemos hecho una lluvia de ideas entre todos los grupos y de ahí hemos sacado una serie de preguntas sobre las que tenemos que investigar y contestar. La preguntas fueron las siguientes:
Haz clic aquí para ver las preguntas.
Los alumnos, por grupos, en trabajo colaborativo han tenido que responder a las preguntas en sus libretas, realizando una puesta en común cuando todos los equipos han terminado.
Actividad 1.2.
En esta segunda actividad los alumnos se van a iniciar en Visual Thinking, es decir «pensamiento visual», a través de dibujos tendrán de explicar cómo desde las células se llegan a formar los aparatos y sistemas del cuerpo humano. Para ser la primera vez que trabajamos con Visual Thinking los resultados han sido fantásticos.
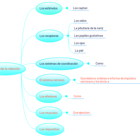
2ª Tarea: Investigación de los diferentes sentidos (Nervioso y locomotor)
En esta segunda tarea del proyecto vamos a investigar la función de relación y sobre los órganos de los sentidos. Los alumnos tendrán que crear un documento compartido explicándolo todo, para ello se han ayudado de las apps ThingLink y Minjet Maps.
Los citoplasmas Los protoctistas Los eucariotas
Los cerebritos Las células Los procariotas
Algunos de los mapas conceptuales sobre la función de relación y los órganos de los sentidos realizados con Mindjet Maps son los siguientes:
Tarea 3: Las medidas de nuestro cuerpo.
Desde el área de matemáticas hemos estudiado el cuerpo humano a través las medidas de los diferentes segmentos, proporciones. El documento entregado a los alumnos los podéis consultar aquí.
Algunos ejemplos de las actividades llevadas por los alumnos en sus libretas son los siguientes:
Tarea 4 : Cómic de hábitos saludables. (Competencia lingüística)
En esta tarea los alumnos han realizado cómic sobre hábitos saludables, utilizando para ello las aplicaciones de cómic life de IOS y comic strip it para android.
Pica sobre las imágenes para poder ver los cómic completos.
Tarea 5: Poesía: Cuido mi cuerpo a los largo del día.
Ahora los alumnos han escrito una poesía relacionada con los hábitos saludables trabajados en el cómic. La verdad, es que me han sorprendido una vez más al ver los resultados, ya que, es la primera vez que trabajan con poesías, su creatividad no tiene límites.
Tarea 6 : Consejos sobre el consumo del agua.
En la última tarea de este proyecto los alumnos tenían que investigar sobre los usos responsables del agua. Con la información recabada tenían que hacer un documento para presentarlo al resto de la clase.
Tarea 7: Rap de hábitos saludables.
Tras realizar las poesías de hábitos saludables, los alumnos me pidieron si podían hacer un rap con ellas, por supuesto les dije que sí.
Utilizando la aplicación de Spreaker o Rec, grabaron sus rap, los resultados los podéis escuchar en los siguientes enlaces.

































Deja un comentario